核心定义:什么是新生儿生理性黄疸?
新生儿生理性黄疸是指大部分健康的足月新生儿在出生后2-3天出现,皮肤、黏膜和眼白(巩膜)出现暂时性、非病理性的黄染现象。

这是宝宝出生后适应新环境的一个正常过程,不是疾病,通常不需要特殊治疗,会自行消退。
为什么会发生?(发病机制)
理解黄疸的关键在于理解胆红素,胆红素是红细胞衰老和分解后产生的一种黄色“废物”,需要通过肝脏处理,最终通过大便排出体外。
生理性黄疸的发生,主要是因为宝宝出生后身体发生了三个重大变化,导致胆红素“生产过多”而“处理不足”:
-
红细胞过多且寿命短:
(图片来源网络,侵删)- 在子宫里,宝宝处于低氧环境,身体会制造更多的红细胞来携带氧气。
- 出生后,宝宝用肺呼吸,氧气供应充足,不再需要那么多的红细胞。
- 大量的多余红细胞在出生后的头几天内被快速破坏,产生大量的胆红素。
-
肝脏功能不成熟:
- 成熟的肝脏有专门的“机器”(酶)来处理胆红素,并将其转化为水溶性物质,以便排出。
- 新生儿的这个“处理机器”功能还不完善,处理胆红素的效率较低,导致大量胆红素“积压”在血液里。
-
肠肝循环特殊:
- 新生儿肠道的菌群还没建立起来,无法帮助分解胆红素。
- 更重要的是,他们肠道内的一种物质会“抓住”本该通过大便排出的胆红素,并将其“重新吸收”回血液中(这个过程叫“肠肝循环”),进一步加重了血液里的胆红素水平。
简单比喻: 就像一个工厂(肝脏),突然收到了堆积如山的原料(胆红素),但它的生产线(处理酶)还没完全调试好,加上下游的运输和回收系统(肠道)也出了点问题,导致原料暂时堆在仓库(血液)里,把整个工厂都染成了黄色。
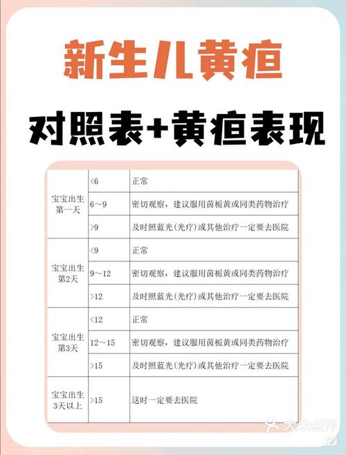
生理性黄疸的典型特点(诊断标准)
医生判断黄疸是否为“生理性”的,主要依据以下几个特点:

- 出现时间: 通常在出生后 2-3天 出现。
- 高峰期: 在出生后 4-5天 时黄疸程度最重。
- 消退时间:
- 足月儿:通常在出生后 7-14天 内完全消退。
- 早产儿:由于肝脏功能更不成熟,消退时间会稍晚一些,可能在 3-4周 内消退。
- 黄疸程度: 一般较轻,主要局限于面部和上半身。
- 医生会用经皮胆红素仪或抽血检测其数值,足月儿血清胆红素值通常低于 9 mg/dL(或220 μmol/L)。
- 一般状况良好: 除了皮肤发黄,宝宝吃奶、睡觉、精神状态、大小便等一切正常,没有其他疾病的症状。
如何护理生理性黄疸的宝宝?
虽然生理性黄疸通常不需要治疗,但精心的护理可以帮助宝宝更快地降低胆红素水平。
-
尽早、频繁地喂养(最重要!):
- 目的: 增加排便次数,让更多的胆红素通过大便排出体外,减少“肠肝循环”。
- 怎么做: 实行“按需喂养”,只要宝宝想吃或妈妈感觉涨奶,就喂,每天喂8-12次甚至更多,母乳和配方奶都有这个效果。
-
保证充足的液体摄入:
喂奶不仅能提供营养,还能提供足够的水分,帮助稀释胆红素并促进其排出。
-
适当晒太阳(需谨慎):
- 原理: 蓝光可以帮助分解胆红素。
- 正确做法:
- 隔着玻璃晒: 紫外线无法穿透普通玻璃,可以避免晒伤,但效果会打折扣。
- 时间要短: 每次晒10-15分钟即可,避免宝宝着凉或晒伤。
- 注意保护: 只晒宝宝的皮肤,避免阳光直射眼睛。
- 重要提醒: 晒太阳不能替代医疗光疗(蓝光治疗),如果黄疸值过高,必须遵医嘱进行专业治疗,切勿将宝宝长时间暴露在阳光下,有晒伤和中暑的风险。
什么时候需要警惕并就医?
虽然生理性黄疸很常见,但也要警惕它可能发展成病理性黄疸,或者本身就是病理性黄疸,出现以下情况,请立即就医:
- 出现时间过早: 出生后24小时内就出现黄疸。
- 程度过重: 黄疸迅速加重,蔓延到四肢、手心和脚心。
- 消退时间过晚或退而复现:
- 足月儿超过2周(14天),早产儿超过4周(28天)黄疸仍未消退。
- 黄疸曾经消退,之后又重新出现或加重。
- 伴随其他症状:
- 宝宝精神萎靡、嗜睡、不吃奶、哭声微弱。
- 体温不稳(过高或过低)。
- 大便颜色变浅(呈灰白色或陶土色)或尿液颜色加深(呈深黄色或茶色)。
- 出现抽搐等神经系统症状。
新生儿生理性黄疸是宝宝成长过程中的一个“小插曲”,是身体适应新环境的正常表现,家长不必过分恐慌,但也不能掉以轻心,关键在于密切观察,确保宝宝吃好、睡好、排便好,一旦发现上述“危险信号”,及时就医,让医生来判断和处理,这才是对宝宝最负责任的做法。