这份清单遵循了国家卫健委发布的《孕前和孕期保健指南(2025)》的规范,是保障母婴健康、监测胎儿发育、及时发现并处理问题的关键,整个孕期通常分为孕早期、孕中期、孕晚期三个阶段,每个阶段的检查重点不同。

(图片来源网络,侵删)
核心原则
- 定期产检: 整个孕期需要定期去医院检查,具体频率遵医嘱,通常为:
- 孕28周前:每月1次
- 孕28-36周:每2周1次
- 孕36周后:每周1次
- 遵从医嘱: 这份清单是通用指南,医生会根据您的个人情况(如年龄、健康状况、高危因素等)调整检查项目和频率。
- 建立《母子健康手册》: 怀孕后应尽快在社区或医院建立《母子健康手册》(俗称“小绿本”),所有检查结果都会记录在内,是您孕期保健的重要档案。
孕期必须检查项目清单(按时间顺序)
孕早期(孕12周前)
此阶段的目标是:确认怀孕、评估母体健康状况、排除宫外孕和明显胎儿异常。
| 检查项目 | 检查时间 | 主要目的 |
|---|---|---|
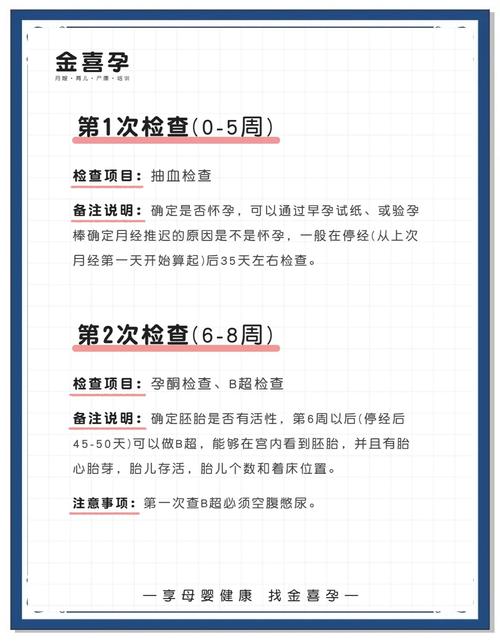
| 确认怀孕 | 停经后约4-5周 | 通过尿妊娠试验或血HCG(人绒毛膜促性腺激素)确认是否怀孕。 |
| B超检查 | 孕6-8周 | 关键检查,确认是否为宫内孕、排除宫外孕、查看胎心胎芽,核对孕周。 |
| 建立《母子健康手册》 | 孕8-12周 | 建立孕期档案,记录基本信息和后续所有检查结果。 |
| 基础检查 | 孕12周左右 | 全面评估母体基础状态。 |
| - 血常规 | 检查是否有贫血、感染等。 | |
| - 尿常规 | 检查尿蛋白、尿糖,筛查妊娠期高血压和糖尿病的早期迹象。 | |
| - 血型(ABO+Rh) | 确定血型,尤其是Rh阴性血(熊猫血)需特别关注。 | |
| - 肝肾功能 | 评估肝脏和肾脏功能,确保能承受孕期负担。 | |
| - 乙肝、梅毒、艾滋病筛查 | 国家强制筛查项目,保护母婴健康。 | |
| - 甲状腺功能(甲功) | 甲状腺功能异常会影响胎儿智力发育,非常重要。 | |
| - 空腹血糖 | 初步筛查妊娠期糖尿病风险。 | |
| - 心电图 | 评估心脏功能,看是否能承受孕期增加的负担。 | |
| 产科检查 | 孕12周左右 | 测量基础血压、体重,听胎心(孕12周后有时可听到)。 |
孕中期(孕13-27周+6)
此阶段的目标是:监测胎儿生长发育、筛查胎儿畸形、筛查妊娠期并发症。
| 检查项目 | 检查时间 | 主要目的 |
|---|---|---|
| 唐氏筛查 | 孕15-20周 | 关键筛查,通过抽血筛查胎儿患有唐氏综合征(21-三体)、爱德华氏综合征、神经管畸形的风险。 |
| - 或无创DNA(NIPT) | 孕12-22周+6 | 高龄或唐筛高风险孕妇的更精准筛查,通过抽血检测胎儿染色体异常的风险。 |
| - 或羊水穿刺 | 孕18-24周 | 诊断性检查,唐筛/NIPT高风险或有其他指征时进行,是诊断染色体疾病的“金标准”。 |
| 大畸形超声筛查(系统B超) | 孕20-24周 | 关键检查,全面检查胎儿的各个器官结构,排查大部分重大畸形。 |
| 妊娠期糖尿病筛查(糖耐量试验 OGTT) | 孽24-28周 | 关键筛查,喝糖水后抽血,筛查妊娠期糖尿病。 |
| 常规产检 | 每2-4周一次 | 包括:测血压、体重、腹围、宫高、听胎心,了解胎儿在宫内的情况。 |
| 血常规复查 | 孕24-28周左右 | 复查血常规,看是否有贫血,孕期血容量增加,易发生贫血。 |
孕晚期(孕28周及以后)
此阶段的目标是:监测胎儿和胎盘功能、评估分娩条件、预防并处理早产、及时发现并处理胎儿宫内窘迫。
| 检查项目 | 检查时间 | 主要目的 |
|---|---|---|
| 常规产检 | 每2周一次(28-36周),每周一次(36周后) | 密切监测母婴状况,包括血压、体重、宫高、腹围、胎位、胎心等。 |
| 血常规、尿常规复查 | 孕晚期 | 监测贫血情况和有无妊娠高血压疾病的迹象。 |
| B超检查 | 孕30-32周左右 | 评估胎儿生长发育、羊水量、胎盘位置及成熟度、胎位。 |
| 胎心监护(NST) | 孕32-34周开始,高危孕妇提前 | 关键检查,通过仪器记录胎心率和胎动,评估胎儿在宫内是否缺氧。 |
| GBS(B族链球菌)筛查 | 孕35-37周 | 检查孕妇阴道和直肠是否有GBB感染,以防分娩时感染新生儿。 |
| 心电图复查 | 如有需要 | 评估孕晚期心脏负荷情况。 |
最重要的几项“关键检查”
在整个孕期,以下几项检查具有里程碑式的意义,千万不能错过:

(图片来源网络,侵删)
- 早期B超(孕6-8周): 确认宫内活胎,是安心孕程的开始。
- 唐氏筛查/无创DNA(孕15-20周): 筛查胎儿染色体风险,关系到宝宝的未来。
- 大畸形超声(孕20-24周): 排查胎儿结构畸形,是胎儿健康的一次“大考”。
- 糖耐量试验(孕24-28周): 筛查妊娠期糖尿病,关乎妈妈和宝宝的健康。
- 晚期B超(孕30-32周): 评估胎儿大小、胎位、胎盘功能,为分娩做准备。
- 胎心监护(孕32周后): 监测胎儿安危,是孕晚期的“日常守护”。
最后再次强调: 这份清单是通用指南,请务必与您的产科医生保持良好沟通,根据医生的专业建议进行个性化的产检,祝您孕期顺利,母子平安!

(图片来源网络,侵删)
标签: 孕期必须检查项目 新手妈妈孕检指南 母婴安全必做孕检
版权声明:除非特别标注,否则均为本站原创文章,转载时请以链接形式注明文章出处。